智新云网络

 找回密码
 立即注册

QQ登录

只需一步,快速开始

开启左侧

运城市2021年高中阶段教育学校招生录取工作公告

[复制链接]
发表于 2021-7-10 10:44:46 | 显示全部楼层 |阅读模式
运城市2021年高中阶段教育学校招生录取工作公告(第一号)

  运城市2021年初中学业水平考试(以下简称“中考”)阅卷和校核工作已圆满完成,经运城市招生考试委员会批准,现将有关情况公告如下:

  一、成绩查询和查卷

  1. 考生可通过以下两种方式查询成绩

  ①登录“运城招生考试网”(www.yczk.org),输入准考证号、身份证号和登录密码查询。

  ②通过微信关注“运城教育”公众号,点击“成绩查询”,输入准考证号、身份证号和登录密码查询。

  2. 考生如对本人文化课成绩有疑问,可于7月8日8时—9日18时前到所在县(市、区)招考中心办理申请查卷手续,逾期不予受理。7月10日后,由县(市、区)招考中心将复查结果书面通知考生。

  3.普通高中网上征集志愿时间为7月12日——7月13日。请考生及时关注“运城招生考试网”(www.yczk.org)。

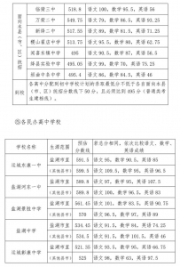
第一批次预估分数线.jpg

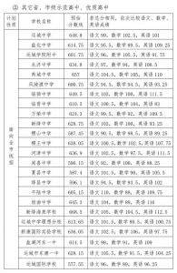
其它省,市级示范高中,优质高中.jpg
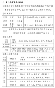
第二批次预付分数线.jpg
第二批次学校.jpg
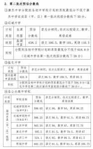
各民办高中学校.jpg


其它民办高中学校2.jpg
其它民办高中学校3.jpg

  3. 普通高中建档线

  普通类考生建档线为495分;

  省、市级示范高中体育、艺术特长生建档线为438分;

  其它高中体育、艺术特长生建档线为394.2分。

  三、普通高中学校录取工作进程安排

  7月7日       公布成绩;

  7月8日— 9日   考生申请查卷;

  7月11日            普通高中录取;

  7月12日— 13日   普通高中网上征集志愿;

  7月14日            普通高中补录。

  四、普通高中录取结果查询与志愿征集:

  我市普通高中学校录取工作将于7月11日开始。届时,考生可登录“运城招生考试网”(www.yczk.org)查询录取结果和打印录取通知书,了解录取学校报到须知。按照入学须知上规定的时间,持准考证和录取通知书到被录取学校报到。

  未被录取考生可及时关注“运城招生考试网”有关征集志愿的公告,在规定时间内选择填报征集志愿。

相关帖子

您需要登录后才可以回帖 登录 | 立即注册

本版积分规则

关闭

社区推荐上一条 /1 下一条

小黑屋|手机版|Archiver|关于我们|智新云网络 ( 蜀ICP备18012146号-1 )

GMT+8, 2025-12-6 21:49 , Processed in 0.079109 second(s), 24 queries .

Powered by Discuz! X3.4

© 2001-2023 Discuz! Team.

快速回复 返回顶部 返回列表